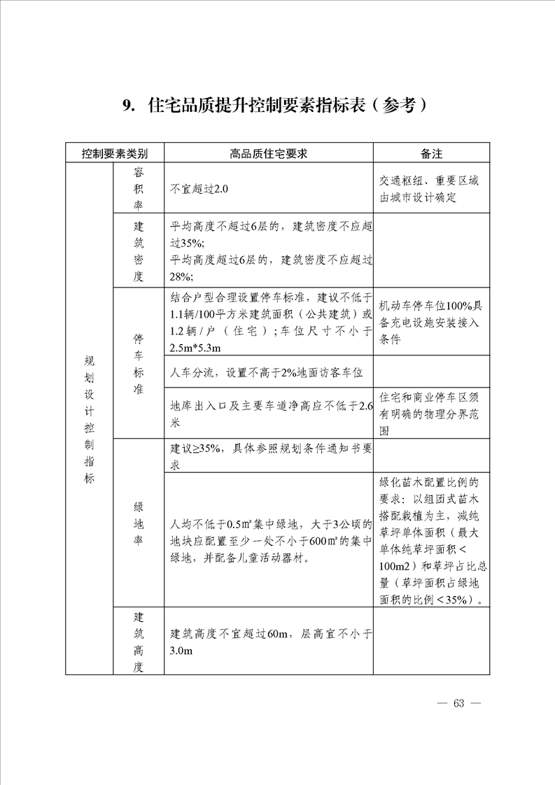
本站
站群
网站首页
网站首页
综合资讯
政务公开
办事服务
互动交流
专题专栏
住建风采
您当前所在位置:
首页
>
综合资讯
>
通知公告
关于印发《淮北市住宅品质提升设计指引(2024版)》的通知
(淮住建〔2024〕131号)
发布日期:2024-08-06 18:15
来源:建管处
阅读:
次
字号:
大
中
小
打印本页
返回顶部