本站
站群
网站首页
网站首页
综合资讯
政务公开
办事服务
互动交流
专题专栏
住建风采
您当前所在位置:
首页
>
专题专栏
>
工程建设项目审批制度改革
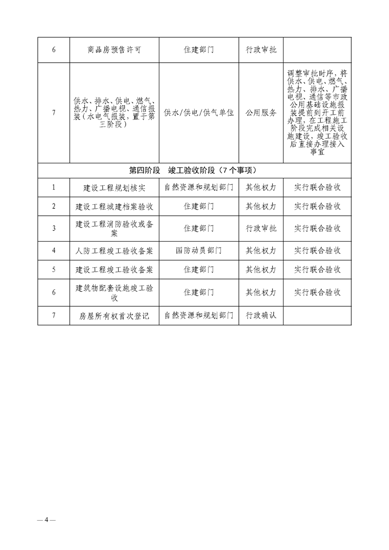
关于印发《淮北市工程建设项目审批事项清单和流程图(第六版)》的通知
发布日期:2023-03-03 09:42
来源:行政许可科
阅读:
次
字号:
大
中
小
打印本页
返回顶部