本站
站群
网站首页
网站首页
综合资讯
政务公开
办事服务
互动交流
专题专栏
住建风采
您当前所在位置:
首页
>
专题专栏
>
供水、燃气服务
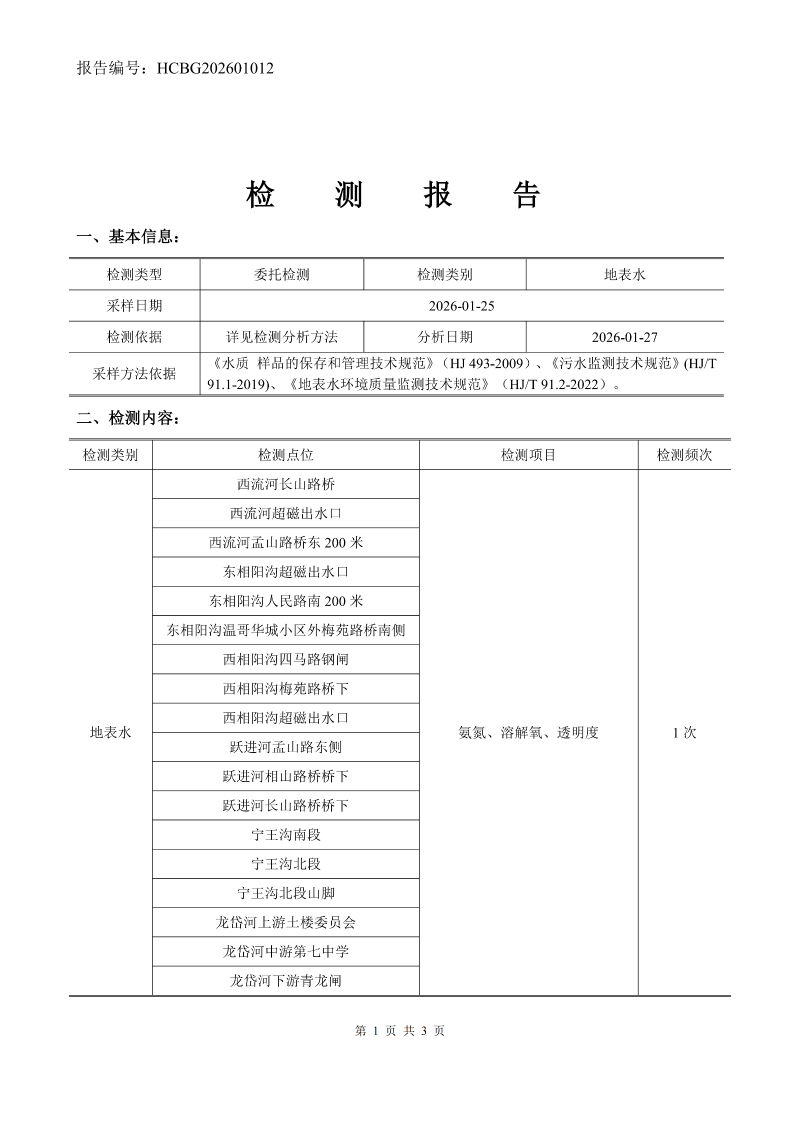
2026年1月份相阳沟、东相阳沟、西流河、东支流、跃进河、龙岱河河道水质检测报告
发布日期:2026-02-04 10:33
来源:城建处
阅读:
次
字号:
大
中
小
打印本页
返回顶部